EHX Chorus Fuzz & Tone Stack Mod

Do-it-yourself pedal building

Moderator: Ghost Hip

Forum rules
The DIY forum is for personal projects (things that are not for sale, not in production), info sharing, peer to peer assistance. No backdoor spamming (DIY posts that are actually advertisements for your business). No clones of in-production pedals. If you have concerns or questions, feel free to PM admin. Thanks so much!
Post Reply
User avatar
Classic.Evil
uncommitted
uncommitted
Posts: 2
Joined: Thu Aug 03, 2023 3:37 pm

EHX Chorus Fuzz & Tone Stack Mod

Post by Classic.Evil »

Hey circuit addicts. I want to build a clone of a EHX Clone Theory Chorus for my best friend which is a big Joy Division fan.
However I want to build myself a similar clone. But with some tweaks:
There's a fuzz from Blue Colander which is based on the op amp gain stage of a EHX Small Clone.

https://bluecolander.bigcartel.com/prod ... distortion

He says that he just overloads the op amp gain stage and added diode clipping.
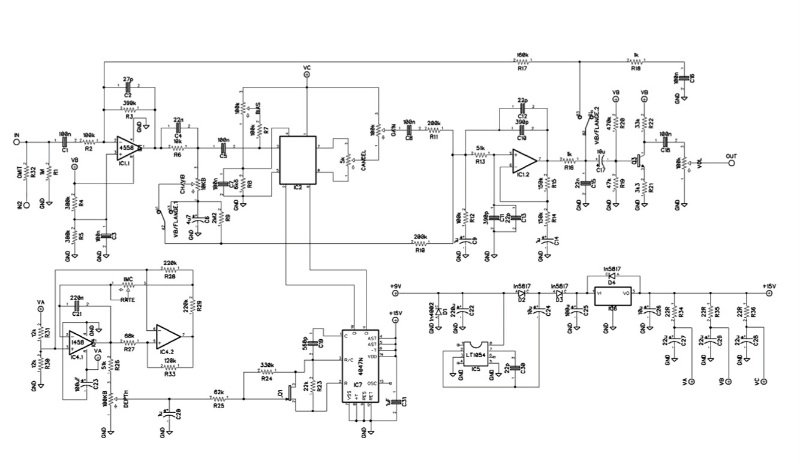
Do you think - besides the diode clipping - replacing R1 with a poti (e.g. 2.2M) will do the trick? (See schematic)
On top I am thinking of adding a BMP tone stack. Similar to an Arion chorus.
Where do you think I should add this tone stack? I was thinking of in front of C17. Or replacing it with the tone stack. Or maybe same thing with C5.

I am looking forward to your suggestions. Cheers! :)
Attachments
Screenshot_20230909_100257_Adobe Acrobat.jpg
Make Fuzz / Not War
User avatar
crochambeau
IAMILF
IAMILF
Posts: 2220
Joined: Mon Jul 20, 2015 12:49 pm
Location: Cascadia
Contact:

Re: EHX Chorus Fuzz & Tone Stack Mod

Post by crochambeau »

I wouldn't mess with R1 to adjust the first gain stage, I'd adjust R3 or R2. Increasing the ratio of R3 to R2 will "turn up" the opamp, if that's what you're after. Of course, there will come a point where everything goes sideways, that's part of the fun.

With respect to the tone stack placement, I'm not familiar enough with the circuits involved to weigh in - just be mindful of what the caps in circuit are doing, as placing a ground referenced adjustable drain on the DC shoring side of a blocking cap can result in unintended sound quality. Didn't they hang the tone stack right off the ass end of the effect? That could be a useful hint.

Again, I haven't fact checked anything I just said, welcome to the board!
User avatar
Classic.Evil
uncommitted
uncommitted
Posts: 2
Joined: Thu Aug 03, 2023 3:37 pm

Re: EHX Chorus Fuzz & Tone Stack Mod

Post by Classic.Evil »

Messing around with the value of R3 is a good idea. I think I will try it. :)

With the tone stack my first intention was actually to place it in front of the output transistor stage.
Actually it is always different. Some drive circuits has their tone stacks somewhere in between. Or different pots (bass, treble, ...) in different stages of the circuit.
As far I remember in the Arion Chorus the BMP tone stack was somewhere in the front of the circuit. I think I have to wrap my mind around this further. :D

However, thank you for having me! :)
Make Fuzz / Not War
Post Reply