Installing a boost on the Digitech Timebender

Do-it-yourself pedal building

Moderator: Ghost Hip

Forum rules
The DIY forum is for personal projects (things that are not for sale, not in production), info sharing, peer to peer assistance. No backdoor spamming (DIY posts that are actually advertisements for your business). No clones of in-production pedals. If you have concerns or questions, feel free to PM admin. Thanks so much!
Post Reply
User avatar
Strange Tales
IAMILFFAMOUS
IAMILFFAMOUS
Posts: 4499
Joined: Fri Feb 06, 2015 7:14 pm
Location: America's Sorrow: New Jersey
Contact:

Installing a boost on the Digitech Timebender

Post by Strange Tales »

This is an idea that just crossed my mind again that I haven't thought about in a while. Posting it here before I start doing preliminary searching.

How feasible is this? The Timebender would be perfect it weren't for the fact it's so fucking quiet. Just wondering easy it would be to put like a boost/gain stage right before the outputs.
木枯らし // 木漏れ日 // 風に綱は戦ぐ

Strange Tales Distro - Japanese Underground Music Distribution in the US
Invisible Man wrote:Strange Tales: putting the ‘weeb’ in ‘dweeb’ since whenever.
User avatar
neonblack
IAMILFFAMOUS
IAMILFFAMOUS
Posts: 8090
Joined: Fri Feb 28, 2014 12:00 am
Location: Wilmington, NC

Re: Installing a boost on the Digitech Timebender

Post by neonblack »

Might be easier to get a clean boost and put the two in a bypass looper together.

Edit: but I'm sure someone could do this if there's room in the enclosure
User avatar
Strange Tales
IAMILFFAMOUS
IAMILFFAMOUS
Posts: 4499
Joined: Fri Feb 06, 2015 7:14 pm
Location: America's Sorrow: New Jersey
Contact:

Re: Installing a boost on the Digitech Timebender

Post by Strange Tales »

Yea the room in the enclosure is really my only worry. I could do two in a bypass loop but that's two extra things to buy/power. If I can do this it'll save me time and money and I'll get more solder practice.
木枯らし // 木漏れ日 // 風に綱は戦ぐ

Strange Tales Distro - Japanese Underground Music Distribution in the US
Invisible Man wrote:Strange Tales: putting the ‘weeb’ in ‘dweeb’ since whenever.
User avatar
crochambeau
IAMILF
IAMILF
Posts: 2220
Joined: Mon Jul 20, 2015 12:49 pm
Location: Cascadia
Contact:

Re: Installing a boost on the Digitech Timebender

Post by crochambeau »

Strange Tales wrote:I'll get more solder practice.
First time I ever saw an LPB-1 it was a free form build. You could probably graft one right onto the output jack if you have a high dexterity modifier, unless that jack is PCB mount.. than all bets are off (still possible, of course, just an order of magnitude more of a headache).
User avatar
Strange Tales
IAMILFFAMOUS
IAMILFFAMOUS
Posts: 4499
Joined: Fri Feb 06, 2015 7:14 pm
Location: America's Sorrow: New Jersey
Contact:

Re: Installing a boost on the Digitech Timebender

Post by Strange Tales »

Bottom has allen screws (WHY?) so I'll investigate this tomorrow. Hopefully I can stick it somewhere and at the very least just wire it to the output jacks.
木枯らし // 木漏れ日 // 風に綱は戦ぐ

Strange Tales Distro - Japanese Underground Music Distribution in the US
Invisible Man wrote:Strange Tales: putting the ‘weeb’ in ‘dweeb’ since whenever.
User avatar
pd~
committed
committed
Posts: 266
Joined: Tue Mar 22, 2016 1:04 am

Re: Installing a boost on the Digitech Timebender

Post by pd~ »

Strange Tales wrote:Bottom has allen screws (WHY?)
Industry-standard practice on stuff that isn't meant to be opened, e.g. pedals without a battery or trim pots.

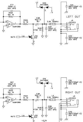
I don't remember if there's enough space inside the chassis to do what you want, but here's a schematic snippet of the output:
SPOILER : show
benderout.png
benderout.png (30.33 KiB) Viewed 2821 times
Assuming you only want mono, removing L3 will give you the in and out pads you need.
aka leaves turn - engineer with DigiTech/DOD
User avatar
Strange Tales
IAMILFFAMOUS
IAMILFFAMOUS
Posts: 4499
Joined: Fri Feb 06, 2015 7:14 pm
Location: America's Sorrow: New Jersey
Contact:

Re: Installing a boost on the Digitech Timebender

Post by Strange Tales »

I brought home a set of allen wrenches from work and of course the one wrench that is missing is the one I need :cry:

I've been pondering if I should move it to mono myself. I'm thinking if I can swing it, I might put two side by side for both outputs and just set the internal trimmer to a spot that I can leave it. I still have to open it first though.

Thanks for the schematic dude!
木枯らし // 木漏れ日 // 風に綱は戦ぐ

Strange Tales Distro - Japanese Underground Music Distribution in the US
Invisible Man wrote:Strange Tales: putting the ‘weeb’ in ‘dweeb’ since whenever.
Post Reply