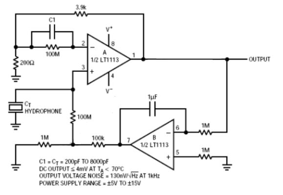
I need to build something ASAP or at least suggest something to him thats a cheap solution. I really need something with 50m Ohm input impedance but most stuff only goes as high as 3m Ohm


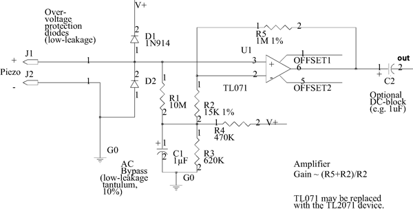
here is what google has brought me, I like the first one cause its a TL071 and it seems to be simple and good design. I dont think these transistor designs are less than 20 years old.
