building a fuzz buffer with a humbucker as an inductor
Moderator: Ghost Hip
Forum rules
The DIY forum is for personal projects (things that are not for sale, not in production), info sharing, peer to peer assistance. No backdoor spamming (DIY posts that are actually advertisements for your business). No clones of in-production pedals. If you have concerns or questions, feel free to PM admin. Thanks so much!
The DIY forum is for personal projects (things that are not for sale, not in production), info sharing, peer to peer assistance. No backdoor spamming (DIY posts that are actually advertisements for your business). No clones of in-production pedals. If you have concerns or questions, feel free to PM admin. Thanks so much!
- eatyourguitar
- IAMILFFAMOUS

- Posts: 3127
- Joined: Sun Oct 03, 2010 12:37 pm
- Location: USA, RI
building a fuzz buffer with a humbucker as an inductor
so last night I'm noise jamin with my mate and I noticed that my phantom octave sounds awesome on a squire. BUT I use it mostly on drum machines, cellphones, budha boxes etc. into the phantom octave and its ok i guess. I just feel like there is so much I'm not getting because of the impedence of my cell phone and other pedals that I sometimes put in front. guitar pickups are like 4k to 22k impedance. 4k - 12 is the range of a single coil. I was thinking of getting a reamp box like the radial engineering xamp. output impedance is 10k. another thought, and its a lot cheaper than a $200 box, is to use a leftover humbucker as an inductor. using one coil as the input and the other coil as the output. or do i need to physicaly mount the coil on top upside down of the other one. i've seen a youtube vid of someone making an ebow out of ipod earbuds. same basic concept. using one coil as a sustainer and the other just like a guitar pickup.
any help here please.
any help here please.
WWW.EATYOURGUITAR.COM <---- MY DIY STUFF
-
dune2k
- interested

- Posts: 44
- Joined: Mon Dec 21, 2009 10:04 pm
Re: building a fuzz buffer with a humbucker as an inductor
Your idea in a cheaper version: http://www.muzique.com/lab/pickups.htm
- eatyourguitar
- IAMILFFAMOUS

- Posts: 3127
- Joined: Sun Oct 03, 2010 12:37 pm
- Location: USA, RI
Re: building a fuzz buffer with a humbucker as an inductor
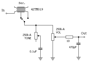
I've been scratching my head for days. I'm not sure I understand this schematic.

I'm still new to reading symbols. is that a diode on the middle tap of the coil? are diodes pretty much all the same?
on the right most lead of the inductor, what does that go to? I'm guessing that would be the +9v from the power supply?
oh and I'm probably not gonna put the extra crap that simulates the cheap guitar cable. I like the sound of low capacitance. if i do, its gonna be a smaller value cap. I'm guessing I can just build this thing into its own box with 1 Resistor 1 cap and the inductor super cheap $
I'm still new to reading symbols. is that a diode on the middle tap of the coil? are diodes pretty much all the same?
on the right most lead of the inductor, what does that go to? I'm guessing that would be the +9v from the power supply?
oh and I'm probably not gonna put the extra crap that simulates the cheap guitar cable. I like the sound of low capacitance. if i do, its gonna be a smaller value cap. I'm guessing I can just build this thing into its own box with 1 Resistor 1 cap and the inductor super cheap $

- Attachments
-
- 42TM019
- pickup4.gif (1.76 KiB) Viewed 3475 times
WWW.EATYOURGUITAR.COM <---- MY DIY STUFF
- McSpunckle
- IAMILFFAMOUS

- Posts: 3848
- Joined: Mon Oct 06, 2008 10:20 am
- Location: Nashville, TN
Re: building a fuzz buffer with a humbucker as an inductor
The arrow you see isn't a diode. It's a switch. That right lead is where the switch would connect if it was flipped the other way.
Typically, switches don't use arrows-- likely for this exact reason.
There's no +9V on this schematic. It's a passive pedal.
Typically, switches don't use arrows-- likely for this exact reason.
There's no +9V on this schematic. It's a passive pedal.
- eatyourguitar
- IAMILFFAMOUS

- Posts: 3127
- Joined: Sun Oct 03, 2010 12:37 pm
- Location: USA, RI
Re: building a fuzz buffer with a humbucker as an inductor
I have to ask a noob question about inductors and transformers. why cant I just make a circuit with two coils? using one coil doesn't make any sense. its just a piece of wire. how does that change the impedance? I thought the only thing a single coil could do to an ac signal is phase it.
WWW.EATYOURGUITAR.COM <---- MY DIY STUFF
- McSpunckle
- IAMILFFAMOUS

- Posts: 3848
- Joined: Mon Oct 06, 2008 10:20 am
- Location: Nashville, TN
Re: building a fuzz buffer with a humbucker as an inductor
It's not just a lot of wire. When current goes through a wire, it creates a magnetic field around the wire. This field is tiny, but when the wire is coiled up, it has a chance to build up. Add in a magnetic core, and you get a significant amount of inductance-- which is energy stored as a magnetic field.
The magnetic field that's in the conductor (wire) resists change in current, which is why it behaves differently than just a long length of wire.
That switch in the schematic switches from a humbucking to single coil amount of inductance. The other half of the transformer is left out because you don't need it.
Realistically, you could probably just use an inductor. I'm not sure if half a transformer and an inductor are very different. I think in this case, the transformer is just more versatile because of the center tap.
The magnetic field that's in the conductor (wire) resists change in current, which is why it behaves differently than just a long length of wire.
That switch in the schematic switches from a humbucking to single coil amount of inductance. The other half of the transformer is left out because you don't need it.
Realistically, you could probably just use an inductor. I'm not sure if half a transformer and an inductor are very different. I think in this case, the transformer is just more versatile because of the center tap.
- eatyourguitar
- IAMILFFAMOUS

- Posts: 3127
- Joined: Sun Oct 03, 2010 12:37 pm
- Location: USA, RI
Re: building a fuzz buffer with a humbucker as an inductor
ok I get it. the iron core makes all the difference. I'm gonna order a bunch of these tomorrow. I see solidgold fx sells something like this for $120 HAHA. I'll stay DIY for life.
WWW.EATYOURGUITAR.COM <---- MY DIY STUFF
- McSpunckle
- IAMILFFAMOUS

- Posts: 3848
- Joined: Mon Oct 06, 2008 10:20 am
- Location: Nashville, TN
Re: building a fuzz buffer with a humbucker as an inductor
It works without the iron core, but the effect is much, much greater with it.
DIY FTW! Even when it doesn't save you money, it's fun.

- morange
- FAMOUS

- Posts: 1389
- Joined: Thu Oct 22, 2009 3:50 pm
- Location: Bellingham, WA
- Contact:
Re: building a fuzz buffer with a humbucker as an inductor
You could put a sallen-key resonant lowpass filter in there; then you could the resonant frequency and Q, and also the amount of resonance.
- McSpunckle
- IAMILFFAMOUS

- Posts: 3848
- Joined: Mon Oct 06, 2008 10:20 am
- Location: Nashville, TN
Re: building a fuzz buffer with a humbucker as an inductor
Wouldn't that result in a low-impedance signal at the output?
- morange
- FAMOUS

- Posts: 1389
- Joined: Thu Oct 22, 2009 3:50 pm
- Location: Bellingham, WA
- Contact:
Re: building a fuzz buffer with a humbucker as an inductor
Oh yeah, sorry; I forgot the whole reason you're building it!
- eatyourguitar
- IAMILFFAMOUS

- Posts: 3127
- Joined: Sun Oct 03, 2010 12:37 pm
- Location: USA, RI
Re: building a fuzz buffer with a humbucker as an inductor
after a lot of reading, it seems as though using both coils of an inductor or transformer is a little different since the next pedal will see a different load. like the load of the pickups. I want to isolate the source. I was reading a 200 page thread on DIY ebows and there is a lot to know. this inductor thing is cool and cheap and I'll just do it for know until I have the money and the experience to really build an pickup simulator.
WWW.EATYOURGUITAR.COM <---- MY DIY STUFF