More noob questions
Moderator: Ghost Hip
Forum rules
The DIY forum is for personal projects (things that are not for sale, not in production), info sharing, peer to peer assistance. No backdoor spamming (DIY posts that are actually advertisements for your business). No clones of in-production pedals. If you have concerns or questions, feel free to PM admin. Thanks so much!
The DIY forum is for personal projects (things that are not for sale, not in production), info sharing, peer to peer assistance. No backdoor spamming (DIY posts that are actually advertisements for your business). No clones of in-production pedals. If you have concerns or questions, feel free to PM admin. Thanks so much!
- McSpunckle
- IAMILFFAMOUS

- Posts: 3848
- Joined: Mon Oct 06, 2008 10:20 am
- Location: Nashville, TN
Re: More noob questions
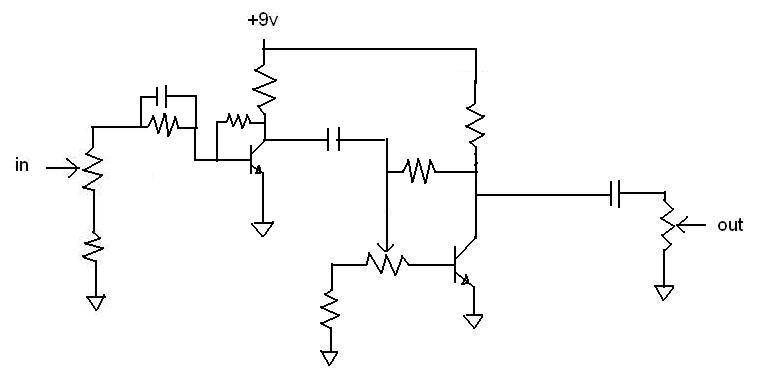
The middle pot would limit both base current and collector current because of the feedback resistor connected to the pot. With the pot all the way up, the base current will be highest, and the collector current will be lowest. With the pot all the way down, the base current would go down, but the potential for collector current would go up.
I word as "potential" because the collector current is going to be relative to the base current.
Gating is caused by either low biasing at the base, or too low of signal at the base. Proper biasing would allow very small signals to be amplified, though. You could also force the signal to go through a set of diodes.
I word as "potential" because the collector current is going to be relative to the base current.
Gating is caused by either low biasing at the base, or too low of signal at the base. Proper biasing would allow very small signals to be amplified, though. You could also force the signal to go through a set of diodes.
- jfrey
- Supporter

- Posts: 5240
- Joined: Wed Apr 14, 2010 10:58 am
- Location: Boston, MA
Re: More noob questions
Ok, I'm understanding like 70% or so of that (I think).
What would the effect be if the resistor was removed and that side just went to ground?
It would only limit base current then yes? If that was the case how would that effect how this works?
Would it simply increase the general current collected and output?
(also, thank you mysteriousj, McSpunckle, and eatyourguitar)
What would the effect be if the resistor was removed and that side just went to ground?
It would only limit base current then yes? If that was the case how would that effect how this works?
Would it simply increase the general current collected and output?
(also, thank you mysteriousj, McSpunckle, and eatyourguitar)
D.o.S. wrote:You're like a walking Mad Men episode.
BitchPudding wrote:DO WHAT MUST BE DONE, LORD JFREY.
My music rec Twitter: https://twitter.com/MostlyEssentialfriendship wrote:one cool thing about living is that things get worse and worse and worse until you die
-
mysteriousj
- committed

- Posts: 455
- Joined: Sun Mar 06, 2011 9:44 pm
- Location: NZ
Re: More noob questions
jfrey wrote:mysteriousj wrote:Do you mean controlling the gain? or doing it passively after the transistor? If you want to do it passively just put the output from transistor into lug 1, the output is on lug 2 and the 3rd lug goes to ground. You can swap lugs 1 and 3 so the pot turns in the right direction.
What do you mean doing it passively? I'm not sure if that is what I was trying to get at.
What I'm asking is how would you make it so that turned down all the way the transistor is effectively out of the circuit? Or perhaps I should say it as: the transistors effect on the circuit is controlled by the potentiometer.
Passive means you get no gain, eg just using passive components eg caps resistors, so no semiconductors op amps transistors etc.. But yeah i misunderstood what you were trying to do lololol
- jfrey
- Supporter

- Posts: 5240
- Joined: Wed Apr 14, 2010 10:58 am
- Location: Boston, MA
Re: More noob questions
No problem. Trying to work out all this info. Reading all the articles and stuff that people post, but most of it seems to explain everything individually without ever bringing it all together.
Assuming I remove the feedback resistor from the middle pot (or adjust the value to get the desired bias(?)) would this work as I am imagining it?
Assuming I remove the feedback resistor from the middle pot (or adjust the value to get the desired bias(?)) would this work as I am imagining it?
D.o.S. wrote:You're like a walking Mad Men episode.
BitchPudding wrote:DO WHAT MUST BE DONE, LORD JFREY.
My music rec Twitter: https://twitter.com/MostlyEssentialfriendship wrote:one cool thing about living is that things get worse and worse and worse until you die
- jfrey
- Supporter

- Posts: 5240
- Joined: Wed Apr 14, 2010 10:58 am
- Location: Boston, MA
Re: More noob questions
Also, I just got a soldering station that has temperature control? What would be best to set it at?
D.o.S. wrote:You're like a walking Mad Men episode.
BitchPudding wrote:DO WHAT MUST BE DONE, LORD JFREY.
My music rec Twitter: https://twitter.com/MostlyEssentialfriendship wrote:one cool thing about living is that things get worse and worse and worse until you die
- McSpunckle
- IAMILFFAMOUS

- Posts: 3848
- Joined: Mon Oct 06, 2008 10:20 am
- Location: Nashville, TN
Re: More noob questions
What's the wattage? About 700F is a good standard, and higher for bigger things or connections you need to go really fast.
But I usually solder at 350C (~660F), and bump it up to 375C (~700F) for bigger things. That's with lead free solder and an 80 watt iron. If memory serves, I needed like 700F to do the same thing with my 50 watt iron, but with leaded solder you should be good at lower temperatures.
Just experiment. What you're looking for is the lowest temperature that you can solder reasonably quickly at. It needs to be high enough to make the solder flow onto the joint thoroughly. I'd say start at 700, and if that's clearly plenty hot, try a bit lower. You probably don't need higher than 700.
But I usually solder at 350C (~660F), and bump it up to 375C (~700F) for bigger things. That's with lead free solder and an 80 watt iron. If memory serves, I needed like 700F to do the same thing with my 50 watt iron, but with leaded solder you should be good at lower temperatures.
Just experiment. What you're looking for is the lowest temperature that you can solder reasonably quickly at. It needs to be high enough to make the solder flow onto the joint thoroughly. I'd say start at 700, and if that's clearly plenty hot, try a bit lower. You probably don't need higher than 700.
- theavondon
- Supporter

- Posts: 10742
- Joined: Tue Mar 16, 2010 2:58 am
- Location: Denton, TX
Re: More noob questions
With the station that Mr. McSpunckle so graciously gave me, I solder at 400C. But, then again, I mostly solder guitar pickups and such, so 

TAKE ME TO YOUR LEADER
NSFW: show
- hbombgraphics
- IAMILFFAMOUS

- Posts: 8654
- Joined: Tue Aug 17, 2010 2:39 pm
- Location: Central NY
Re: More noob questions
I have a one knob silicon fuzz I made, it sounds great wanted to add a voltage starve: I need to replace the resistor with a Pot:
100k will work????
Also: If I replace the resistor with a 100k pot won't I have no resistance at Zero on the pot? Would that fry everything?
100k will work????
Also: If I replace the resistor with a 100k pot won't I have no resistance at Zero on the pot? Would that fry everything?
Gunner Recall wrote:This thread is bad and everyone in it should feel bad.
https://soundcloud.com/hbombgraphicsIommic Pope wrote:This thread is mediocre at best, but I encourage everyone posting in it to feel as awesome as possible.
- McSpunckle
- IAMILFFAMOUS

- Posts: 3848
- Joined: Mon Oct 06, 2008 10:20 am
- Location: Nashville, TN
Re: More noob questions
theavondon wrote:With the station that Mr. McSpunckle so graciously gave me, I solder at 400C. But, then again, I mostly solder guitar pickups and such, so
You should be able to get away with a little lower than that. Probably about 350-375. It'll save your tip life. It's not critical, though. Especially if you're just wiring guitars.
hbombgraphics wrote:I have a one knob silicon fuzz I made, it sounds great wanted to add a voltage starve: I need to replace the resistor with a Pot:
100k will work????
Also: If I replace the resistor with a 100k pot won't I have no resistance at Zero on the pot? Would that fry everything?
I'd recommend staying at 10K for the starve pot. Much below that and the pedal will just gate off, depending on the circuit.
You don't typically replace a resistor for a starve control... maybe I don't really understand what you're saying.
- hbombgraphics
- IAMILFFAMOUS

- Posts: 8654
- Joined: Tue Aug 17, 2010 2:39 pm
- Location: Central NY
Re: More noob questions
Maybe I don't understand what I am saying
So Resistor goes direct to Battery Positive:
I would just wire the pot between the resistor and the battery?
I can show some pics later.
So Resistor goes direct to Battery Positive:
I would just wire the pot between the resistor and the battery?
I can show some pics later.
Gunner Recall wrote:This thread is bad and everyone in it should feel bad.
https://soundcloud.com/hbombgraphicsIommic Pope wrote:This thread is mediocre at best, but I encourage everyone posting in it to feel as awesome as possible.
- McSpunckle
- IAMILFFAMOUS

- Posts: 3848
- Joined: Mon Oct 06, 2008 10:20 am
- Location: Nashville, TN
Re: More noob questions
Just put the pot between the battery and the resistor, yeah. The pot should be the first thing the power goes into.
- hbombgraphics
- IAMILFFAMOUS

- Posts: 8654
- Joined: Tue Aug 17, 2010 2:39 pm
- Location: Central NY
Re: More noob questions
OK, I tried that and I thought I had messed something up, so I undid everything I had done.
I then noticed that the Diode was sitting on my bench and not in the socked at all!
I think I need a new hobbie.
I then noticed that the Diode was sitting on my bench and not in the socked at all!
I think I need a new hobbie.
Gunner Recall wrote:This thread is bad and everyone in it should feel bad.
https://soundcloud.com/hbombgraphicsIommic Pope wrote:This thread is mediocre at best, but I encourage everyone posting in it to feel as awesome as possible.
- McSpunckle
- IAMILFFAMOUS

- Posts: 3848
- Joined: Mon Oct 06, 2008 10:20 am
- Location: Nashville, TN
Re: More noob questions
Wait until you wire a switch backwards, remove the wires, the proceed to wire it backwards again. Happens to me more than I like to admit...
Given the fact the diode made it not work... Bazz Fuss?
Given the fact the diode made it not work... Bazz Fuss?
- hbombgraphics
- IAMILFFAMOUS

- Posts: 8654
- Joined: Tue Aug 17, 2010 2:39 pm
- Location: Central NY
Re: More noob questions
sortof
It is a really simple cirtuit
One Diode one transistor
One Resistor
One knob it is pretty bassy but I have been using it with guitar:
Wanna play with it?
I have to go to China for 3 weeks.
It is a really simple cirtuit
One Diode one transistor
One Resistor
One knob it is pretty bassy but I have been using it with guitar:
Wanna play with it?
I have to go to China for 3 weeks.
Gunner Recall wrote:This thread is bad and everyone in it should feel bad.
https://soundcloud.com/hbombgraphicsIommic Pope wrote:This thread is mediocre at best, but I encourage everyone posting in it to feel as awesome as possible.
- eatyourguitar
- IAMILFFAMOUS

- Posts: 3127
- Joined: Sun Oct 03, 2010 12:37 pm
- Location: USA, RI
Re: More noob questions
Pick up knobs when you in china. Push on spline knobs and set screw knobs. If your anywhere near those electronics wholesale markets. My friend is chineese and he said its pretty easy to find anything in china if u know where to look. Youll pay 20 cents for a knob thats a dollar here and have wider selection
WWW.EATYOURGUITAR.COM <---- MY DIY STUFF