More noob questions

Do-it-yourself pedal building

Moderator: Ghost Hip

Forum rules
The DIY forum is for personal projects (things that are not for sale, not in production), info sharing, peer to peer assistance. No backdoor spamming (DIY posts that are actually advertisements for your business). No clones of in-production pedals. If you have concerns or questions, feel free to PM admin. Thanks so much!
Post Reply
User avatar
jfrey
Supporter
Supporter
Posts: 5240
Joined: Wed Apr 14, 2010 10:58 am
Location: Boston, MA

Re: More noob questions

Post by jfrey »

Ok. Thanks.
D.o.S. wrote:You're like a walking Mad Men episode.
BitchPudding wrote:DO WHAT MUST BE DONE, LORD JFREY.
friendship wrote:one cool thing about living is that things get worse and worse and worse until you die
My music rec Twitter: https://twitter.com/MostlyEssential
User avatar
jfrey
Supporter
Supporter
Posts: 5240
Joined: Wed Apr 14, 2010 10:58 am
Location: Boston, MA

Re: More noob questions

Post by jfrey »

Is there a reason for using different types of capacitors in a build? For example I have seen several recently where all the 104 caps are box, and then the other values will be film or electro. Is that a coincidence? Is there a technical reason for it? Is it just a space/organisational thing?

Also, what is the difference between NPN and PNP? can one be used in place of the other?
D.o.S. wrote:You're like a walking Mad Men episode.
BitchPudding wrote:DO WHAT MUST BE DONE, LORD JFREY.
friendship wrote:one cool thing about living is that things get worse and worse and worse until you die
My music rec Twitter: https://twitter.com/MostlyEssential
User avatar
McSpunckle
IAMILFFAMOUS
IAMILFFAMOUS
Posts: 3848
Joined: Mon Oct 06, 2008 10:20 am
Location: Nashville, TN

Re: More noob questions

Post by McSpunckle »

Box caps are film caps, generally. They're just shaped like a box.

Generally, there's not a huge difference in types of capacitors. Electrolytics are small and cheap for really high values (1uF and up). It's not realistic to use anything but electro for anything that high (although 1uF are available as film and multilayer ceramic caps-- most people don't use 'em, though). Electros have the problem of having really terrible tolerance, but they're usually used as values so high that they just pass everything. They also have a shorter life in general, but in an audio circuit they'll last decades. Tantalum caps are similar. They're even smaller (though you can get TINY electros now), and they generally have better specs.

Ceramic caps are usually used for smaller values. It's hard to find film caps lower than .001uF (sometimes it's hard to get 'em that low), and ceramic caps are better for high frequencies anyhow. The new multilayer ceramic caps go up to higher values while being really tiny. Most SMD caps are multilayer ceramic. They work fine. Ceramic caps are known to be more noisy and microphonic, but I've never noticed a problem with the newer ones. (I haven't used them much, though)

Film is the usual choice. They're quiet, reliable, and can be pretty cheap. I use them for all the "standard" values.

You probably won't hear a huge difference no matter what cap you use. Just get whatever fits your layout best. Maybe try breadboarding the same circuit twice to see if you hear a difference. I've heard ceramics can sound more "aggressive." I don't think they handle low frequencies as well as other types, so there may be some science to that.

NPN and PNP are totally opposite. You generally wouldn't wanna use a PNP where an NPN goes. Transistors are more complicated, so I'm just gonna leave it there for now.
User avatar
MEC
HERO
HERO
Posts: 4651
Joined: Sat Jan 01, 2011 4:04 pm
Location: Old North State

Re: More noob questions

Post by MEC »

I posted this in the DIY info thread:
http://www.ilovefuzz.com/viewtopic.php?f=151&t=7209&start=60#p247604

Some good basic explanations of what is what and why.
Image
http://youthministry.bandcamp.com/
http://remainstheband.bandcamp.com/
Achtane wrote:FUZZ ALL DAY MAN FUZZ IS GOD ALL OTHER EFFECTS ARE SHIT
Caesar wrote:Dude, can you get the fuck out of my b/s/t thread with your bullshit.
PumpkinPieces wrote: This isn't America, this is I Love Fuzz.
Mudfuzz wrote:Remember when we were all just a bunch of weirdos that liked fucked up shit and not just a bunch of nerds buying bling to impress each other online?
User avatar
jfrey
Supporter
Supporter
Posts: 5240
Joined: Wed Apr 14, 2010 10:58 am
Location: Boston, MA

Re: More noob questions

Post by jfrey »

Thank you, and thank you.

Another question for everyone:

How is a clean blend option added to a circuit?

(I have found some schems for adding clean blend, but little to no info on how they are actually implemented)

Examples:
http://www.aronnelson.com/gallery/main. ... t.gif.html
http://www.aronnelson.com/gallery/main. ... d.png.html
D.o.S. wrote:You're like a walking Mad Men episode.
BitchPudding wrote:DO WHAT MUST BE DONE, LORD JFREY.
friendship wrote:one cool thing about living is that things get worse and worse and worse until you die
My music rec Twitter: https://twitter.com/MostlyEssential
User avatar
McSpunckle
IAMILFFAMOUS
IAMILFFAMOUS
Posts: 3848
Joined: Mon Oct 06, 2008 10:20 am
Location: Nashville, TN

Re: More noob questions

Post by McSpunckle »

Looks like the FET version of this:

http://seanm.ca/stomp/minblend.html

It's just an FET buffer in parallel with the effect circuit, and they blend together with a 50K pot. The buffer is just there to prevent feedback.

You can use a booster instead of a buffer if you want a louder clean blend.
User avatar
jfrey
Supporter
Supporter
Posts: 5240
Joined: Wed Apr 14, 2010 10:58 am
Location: Boston, MA

Re: More noob questions

Post by jfrey »

Yet another question.

Let's say you have a general amplifying transistor at some point in your circuit, and you want to control its output with a potentiometer. How would these two components be organized in relation to eachother?
D.o.S. wrote:You're like a walking Mad Men episode.
BitchPudding wrote:DO WHAT MUST BE DONE, LORD JFREY.
friendship wrote:one cool thing about living is that things get worse and worse and worse until you die
My music rec Twitter: https://twitter.com/MostlyEssential
mysteriousj
committed
committed
Posts: 455
Joined: Sun Mar 06, 2011 9:44 pm
Location: NZ

Re: More noob questions

Post by mysteriousj »

Do you mean controlling the gain? or doing it passively after the transistor? If you want to do it passively just put the output from transistor into lug 1, the output is on lug 2 and the 3rd lug goes to ground. You can swap lugs 1 and 3 so the pot turns in the right direction.
User avatar
jfrey
Supporter
Supporter
Posts: 5240
Joined: Wed Apr 14, 2010 10:58 am
Location: Boston, MA

Re: More noob questions

Post by jfrey »

mysteriousj wrote:Do you mean controlling the gain? or doing it passively after the transistor? If you want to do it passively just put the output from transistor into lug 1, the output is on lug 2 and the 3rd lug goes to ground. You can swap lugs 1 and 3 so the pot turns in the right direction.

What do you mean doing it passively? I'm not sure if that is what I was trying to get at.

What I'm asking is how would you make it so that turned down all the way the transistor is effectively out of the circuit? Or perhaps I should say it as: the transistors effect on the circuit is controlled by the potentiometer.
D.o.S. wrote:You're like a walking Mad Men episode.
BitchPudding wrote:DO WHAT MUST BE DONE, LORD JFREY.
friendship wrote:one cool thing about living is that things get worse and worse and worse until you die
My music rec Twitter: https://twitter.com/MostlyEssential
User avatar
eatyourguitar
IAMILFFAMOUS
IAMILFFAMOUS
Posts: 3127
Joined: Sun Oct 03, 2010 12:37 pm
Location: USA, RI

Re: More noob questions

Post by eatyourguitar »

jfrey wrote:how would you make it so that turned down all the way the transistor is effectively out of the circuit?

a dual 1m pot setup so it shunts the pins of the transistor that would carry the signal. and when turned, would jumper right over the transistor and put a 1m on each side of the transistor. you would connect pin 2 of each pot to a signal pin of the transistor. but honestly. this is only guaranteed to work when fully clockwise or fully ccw. its probably not what you want. how about you show us a schematic and tell us what you really want to do.
jfrey wrote:Or perhaps I should say it as: the transistors effect on the circuit is controlled by the potentiometer.

most ambiguous statement ever. transistor do different things in different circuits. what works good for one circuit, may not be the way to do it on another.
WWW.EATYOURGUITAR.COM <---- MY DIY STUFF
User avatar
jfrey
Supporter
Supporter
Posts: 5240
Joined: Wed Apr 14, 2010 10:58 am
Location: Boston, MA

Re: More noob questions

Post by jfrey »

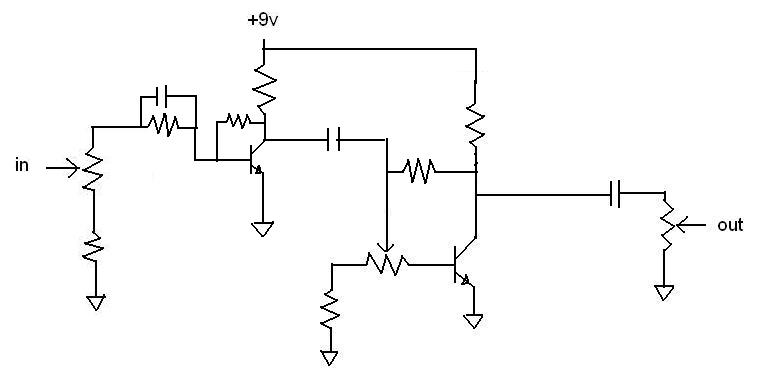
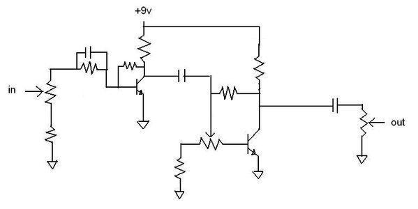
I don't have a schematic. I'm trying to understand it conceptually. This is what I'm trying to work out in my head:

You have a section of a circuit. You want that section of the circuit to interact with the rest of your circuit at an amount relative to the linear path of a potentiometer.

That may still be vague, so I'll see if I can figure out how to draw what I'm picturing and maybe you could tell me if it would work the way I'm thinking.

Ok here's what I'm thinking:
circuit.JPG


Have to go to a meeting to I didn't finish conceptualizing the circuit. Is that enough to go on?
Last edited by jfrey on Tue May 24, 2011 4:19 pm, edited 2 times in total.
D.o.S. wrote:You're like a walking Mad Men episode.
BitchPudding wrote:DO WHAT MUST BE DONE, LORD JFREY.
friendship wrote:one cool thing about living is that things get worse and worse and worse until you die
My music rec Twitter: https://twitter.com/MostlyEssential
User avatar
eatyourguitar
IAMILFFAMOUS
IAMILFFAMOUS
Posts: 3127
Joined: Sun Oct 03, 2010 12:37 pm
Location: USA, RI

Re: More noob questions

Post by eatyourguitar »

if there is no circuit then there is no electricity flowing and there is no practical answer to your question. if you want a comprehensive general knowledge of transistors. start by learning what a transistor is made out of and what it does to electrons.

transistor on wikipedia http://en.wikipedia.org/wiki/Transistor
specifically NPN and PNP types (bipolar transistors) http://en.wikipedia.org/wiki/Transistor#Bipolar_junction_transistor
the dedicated bipolar transistor wikipedia http://en.wikipedia.org/wiki/Bipolar_junction_transistor

this book is way easy to understand http://www.amazon.com/Getting-Started-Electronics-Forrest-Mims/dp/0945053282/ref=pd_sim_b_2
this one will not skip over the college level tech talk http://www.amazon.com/Electronics-Self-Teaching-Guide-Teaching-Guides/dp/0470289619/ref=pd_sim_b_2
WWW.EATYOURGUITAR.COM <---- MY DIY STUFF
User avatar
eatyourguitar
IAMILFFAMOUS
IAMILFFAMOUS
Posts: 3127
Joined: Sun Oct 03, 2010 12:37 pm
Location: USA, RI

Re: More noob questions

Post by eatyourguitar »

jfrey wrote:Image


so can I replace the dragon with a pot? is that what your asking? why not just draw it with a pot? if thats another pedal inside a dragon, it should only have an input and an output. you dont need to draw the top and bottom rails if its not important. cause looking at your dragon i dont know where the signal comes out. so it STILL impossible to answer your question. no matter how many dragons you have.
WWW.EATYOURGUITAR.COM <---- MY DIY STUFF
User avatar
jfrey
Supporter
Supporter
Posts: 5240
Joined: Wed Apr 14, 2010 10:58 am
Location: Boston, MA

Re: More noob questions

Post by jfrey »

Looks like my meeting is delayed another 20 mins so I'll try drawing out more. (Make that like an hour...)

OK.... Does this make sense?
circuit.JPG


So there are 3 pots. The idea I'm aiming at is the pot in the middle of the circuit adjusts the base current of the second transistor (which gates the collectors input current yes?) so that the output changes accordingly.

Again... if that is complete rubbish, please forgive my noobness.
D.o.S. wrote:You're like a walking Mad Men episode.
BitchPudding wrote:DO WHAT MUST BE DONE, LORD JFREY.
friendship wrote:one cool thing about living is that things get worse and worse and worse until you die
My music rec Twitter: https://twitter.com/MostlyEssential
User avatar
eatyourguitar
IAMILFFAMOUS
IAMILFFAMOUS
Posts: 3127
Joined: Sun Oct 03, 2010 12:37 pm
Location: USA, RI

Re: More noob questions

Post by eatyourguitar »

well to be honest, my knowledge is limited as well. I get by on knowing

input/output caps
shunts
passive volume pot
basic high/low pass filters
dc coupling caps
feedback resistor
op amps
voltage dividers
input/output impedance
ohms law

I never really took the time to learn transistors. but I do know how to bias them and test them for gain. thats all that matters when building. designing is another thing.
WWW.EATYOURGUITAR.COM <---- MY DIY STUFF
Post Reply