INFANEM the driving notion clone
Moderator: Ghost Hip
Forum rules
The DIY forum is for personal projects (things that are not for sale, not in production), info sharing, peer to peer assistance. No backdoor spamming (DIY posts that are actually advertisements for your business). No clones of in-production pedals. If you have concerns or questions, feel free to PM admin. Thanks so much!
The DIY forum is for personal projects (things that are not for sale, not in production), info sharing, peer to peer assistance. No backdoor spamming (DIY posts that are actually advertisements for your business). No clones of in-production pedals. If you have concerns or questions, feel free to PM admin. Thanks so much!
- eatyourguitar
- IAMILFFAMOUS

- Posts: 3127
- Joined: Sun Oct 03, 2010 12:37 pm
- Location: USA, RI
-
mcatano
- committed

- Posts: 303
- Joined: Sat Apr 29, 2017 9:59 am
Re: INFANEM the driving notion clone
very cool, excited to see this come together.
- DannDubbleEwe
- FAMOUS

- Posts: 1728
- Joined: Thu Feb 10, 2011 6:20 pm
- Location: TN
- eatyourguitar
- IAMILFFAMOUS

- Posts: 3127
- Joined: Sun Oct 03, 2010 12:37 pm
- Location: USA, RI
Re: INFANEM the driving notion clone
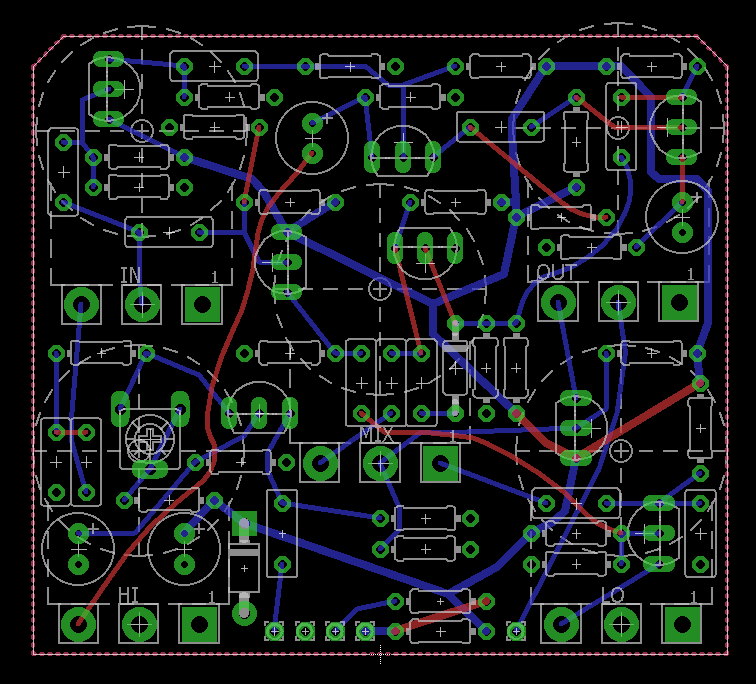
moved stuff around a few times. I still need to arrange all the labels. this fits inside a 125B.
WWW.EATYOURGUITAR.COM <---- MY DIY STUFF
- imJonWain
- FAMOUS

- Posts: 1823
- Joined: Sun Apr 27, 2014 8:56 pm
- Location: AVl, NC
- Contact:
Re: INFANEM the driving notion clone
Nice! I love making wavey traces in Eagle.
"To my lay mind, the lobster's behavior in the kettle appears to be the expression of a preference; and it may well be that an ability to form preferences is the decisive criterion for real suffering."
http://www.TFRelectronics.com <project info
https://oshpark.com/profiles/TFRelectronics <oshpark shared boards
https://www.staticdisaster.com/ <my radio show
http://www.TFRelectronics.com <project info
https://oshpark.com/profiles/TFRelectronics <oshpark shared boards
https://www.staticdisaster.com/ <my radio show
- eatyourguitar
- IAMILFFAMOUS

- Posts: 3127
- Joined: Sun Oct 03, 2010 12:37 pm
- Location: USA, RI
Re: INFANEM the driving notion clone
all the pots were on the wrong side of the PCB. so I had to rip stuff up and redo it. I placed all the labels. now I need to finish doing measurements of cap values so I can get this thing shipping ASAP. sorry to keep you waiting.
WWW.EATYOURGUITAR.COM <---- MY DIY STUFF
- eatyourguitar
- IAMILFFAMOUS

- Posts: 3127
- Joined: Sun Oct 03, 2010 12:37 pm
- Location: USA, RI
Re: INFANEM the driving notion clone
Imjonwayne I see C5 listed twice on the annotated PCB you sent me. Can you check again? One is ceramic 930nF the other is 98nF. Near Q7 C5 near Q4 C5. Im away from my computer at the moment. I haven't looked at the schematic yet. It is probably something really obvious but I wanted to get your thoughts on it.
WWW.EATYOURGUITAR.COM <---- MY DIY STUFF
- imJonWain
- FAMOUS

- Posts: 1823
- Joined: Sun Apr 27, 2014 8:56 pm
- Location: AVl, NC
- Contact:
Re: INFANEM the driving notion clone
Typo, sorry! Between C14 and C2/near Q7 should be C15 not C5.
"To my lay mind, the lobster's behavior in the kettle appears to be the expression of a preference; and it may well be that an ability to form preferences is the decisive criterion for real suffering."
http://www.TFRelectronics.com <project info
https://oshpark.com/profiles/TFRelectronics <oshpark shared boards
https://www.staticdisaster.com/ <my radio show
http://www.TFRelectronics.com <project info
https://oshpark.com/profiles/TFRelectronics <oshpark shared boards
https://www.staticdisaster.com/ <my radio show
- eatyourguitar
- IAMILFFAMOUS

- Posts: 3127
- Joined: Sun Oct 03, 2010 12:37 pm
- Location: USA, RI
Re: INFANEM the driving notion clone
ok thanks. I will be ready to order the PCB pretty soon. I have to desolder C8 now. the meter does not want to do C8 in circuit.
WWW.EATYOURGUITAR.COM <---- MY DIY STUFF
- eatyourguitar
- IAMILFFAMOUS

- Posts: 3127
- Joined: Sun Oct 03, 2010 12:37 pm
- Location: USA, RI
Re: INFANEM the driving notion clone
although I do not own the name INFANEM, I have released a drawing of a schematic that I believe is a close approximation of what we found when we looked inside. this drawing I made is now in the public domain until further notice. defer to INFANEM with questions regarding the use of the name INFANEM.


WWW.EATYOURGUITAR.COM <---- MY DIY STUFF
- ibarakishi
- experienced

- Posts: 968
- Joined: Fri Dec 16, 2016 10:31 am
- Location: Thailand
- Contact:
Re: INFANEM the driving notion clone
super excited! when will you think you will have time to try it out to see if it works as expected?
good deals/trades/business with: JonnyAngle, rdw102, crochambeau, worra, $harkToootth, Olin, fuzzonaut, friendship, ianmarks, digi2t
- eatyourguitar
- IAMILFFAMOUS

- Posts: 3127
- Joined: Sun Oct 03, 2010 12:37 pm
- Location: USA, RI
Re: INFANEM the driving notion clone
I am ordering the PCB from the factory in china tomorrow. it will take up to 30 days to receive it. sometimes I get lucky then it only takes 18 days. then I need to build the guitar pedal. I have mouser parts orders almost every week. I think I will have all the parts here waiting before the PCB arrives here. I already ordered the 5K and 10K pots last week but they have not arrived yet.
also, I don't have any doubts that this is the correct circuit. I will definitely test it. I mention this because I don't think there will be any problems. I think it is correct. thanks for letting me do this. it was good fun. I'm glad that I could give back to the community. I will keep you up to date on the new build. I know you have been waiting months for this. I will do it as fast as I can.
also, I don't have any doubts that this is the correct circuit. I will definitely test it. I mention this because I don't think there will be any problems. I think it is correct. thanks for letting me do this. it was good fun. I'm glad that I could give back to the community. I will keep you up to date on the new build. I know you have been waiting months for this. I will do it as fast as I can.
WWW.EATYOURGUITAR.COM <---- MY DIY STUFF
- ibarakishi
- experienced

- Posts: 968
- Joined: Fri Dec 16, 2016 10:31 am
- Location: Thailand
- Contact:
Re: INFANEM the driving notion clone
don't worry about rushing, i understand everyone's situation currently and its just good that people are safe and healthy. im happy that i was able to give back to the community in some way as well. its one of the most valued and used pedals i own for both recording and playing. im glad it will be available for people to enjoy and use as much as i have. thanks again to imjonwayne for your help in the process as well.
good teamwork clang gang

good teamwork clang gang

good deals/trades/business with: JonnyAngle, rdw102, crochambeau, worra, $harkToootth, Olin, fuzzonaut, friendship, ianmarks, digi2t
- DannDubbleEwe
- FAMOUS

- Posts: 1728
- Joined: Thu Feb 10, 2011 6:20 pm
- Location: TN
Re: INFANEM the driving notion clone
AWESOME WORK! So stoked for this! Thank you both so much. The Clang Gang CLANGZ
-
mcatano
- committed

- Posts: 303
- Joined: Sat Apr 29, 2017 9:59 am
Re: INFANEM the driving notion clone
And already there's a vero layout:
http://dirtboxlayouts.blogspot.com/2020 ... otion.html
http://dirtboxlayouts.blogspot.com/2020 ... otion.html